渠县大数据中心关于面向全社会征集信息化项目专家咨询委员会专家的公告
扫一扫下载渠县网APP
分享
渠县大数据中心
关于面向全社会征集信息化项目专家咨询
委员会专家的公告
根据《渠县人民政府关于印发〈渠县信息化项目管理办法〉的通知》(渠府发〔2022〕12号)要求,我县拟组建信息化项目专家咨询委员会,为信息化项目论证评审、信息化项目管理应用政策措施制定、信息化项目技术标准规范编制等提供咨询服务,现面向全社会征集我县信息化项目专家咨询委员会专家,择优者推荐进入专家咨询委员会。有关事项如下:
一、征集范围
正在从事信息化项目相关领域行业管理、科研、教学、产业推进等人员。
二、征集条件
(一)具有中级专业技术职称,从事信息化建设领域多年,具有丰富的专业知识经验、熟悉行业发展情况的企业经营管理者、服务机构专业技术人员。
(二)在信息化相关领域从业5年以上,或具有副高以上职称。
(三)信息化建设领域优秀企业家、企业高管、高级工程师等。
(四)身体健康,年龄在35周岁以上65周岁以下(国内外本行业内的知名专家,年龄不受限制),行业管理部门的工程技术人员的年龄可适当放宽。
三、相关事项
(一)信息化项目是指全额或部分使用国家、省、市、县财政性资金及社会资金,进行新建、改建、扩建、购买服务、运行维护服务等软硬件信息化项目。包括:信息化基础设施(电子政务网络平台、政务云平台、共性支撑平台、共享平台、开放平台、信息安全基础设施、灾备中心、数据中心及机房等)、信息资源库、重点业务信息系统、数据资源开发利用、电子政务标准化体系以及相关支撑体系等符合《政务信息系统定义和范围》国家标准的项目。
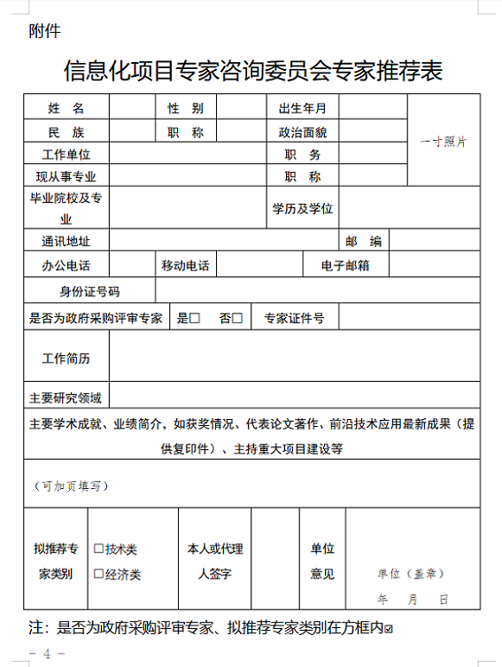
(二)请有意愿者填写《信息化项目专家咨询委员会专家推荐表》(见附件),相关获奖情况、代表论文著作、最新成果等学术成就需提供复印件。
(三)专家参加评审相关费用按照省财政厅《四川省政府采购评审专家劳务报酬标准》执行。
(四)请于2022年7月31日前将加盖目前所在工作单位公章的PDF和word电子文档一并报送渠县大数据中心或发至联系人邮箱。
附件:信息化项目专家咨询委员会专家推荐表
渠县大数据中心
2022年7月4日
(联系人:唐虎; 联系电话:19180193907; 联系邮箱:51549286@qq.com)


互联网+督察
渠县新闻
用户登录
还没有账号?
立即注册