下载渠县网APP
网站地图
版权声明
2026年4月5日
…
1
全站群
热门搜索:
×
搜索过于频繁,请输入验证码
网站首页
乡镇动态
渠县旅游
专题专栏
国省市要闻
书记活动集
电视电台
部门动态
渠县教育
公示公告
媒体看渠县
县长活动集
您的位置:
首页
>
公示公告
>
详细内容
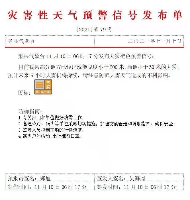
渠县气象台发布大雾橙色预警信号
字体:
大
小
打印
关闭本页
作者:渠县气象台
来源:本站原创
发布时间:2021-11-10 08:36:15
点击数:
扫一扫下载
渠县网APP
分享
分享到:
+
新闻中心
部门动态
专题专栏
渠县教育
图片中心
商家企业
文学艺术
渠县旅游
扫一扫下载
渠县网APP
互联网+督察
渠县新闻
×
用户登录
登 录
账号密码登录
成功登录后,
关闭浏览器前
24小时内
7天内
一个月内
始终
保持登录状态
忘记密码?
还没有账号?
立即注册
用户登录
还没有账号?
立即注册