渠县应对新型冠状病毒感染的肺炎防控指挥部通告(第10号)
扫一扫下载渠县网APP
分享
渠县应对新型冠状病毒感染的肺炎防控指挥部
关于蓬安县确诊病例杨某某同车人员查找结果的通告
(第10号)
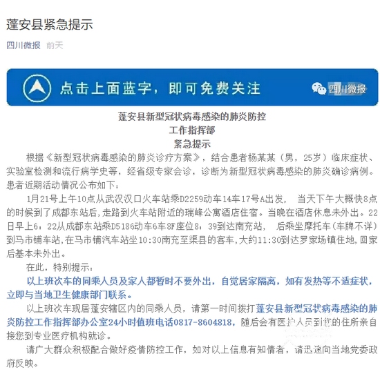
根据蓬安县新型冠状病毒感染的肺炎防控工作指挥部发布一则紧急提示:患者杨某某(男,25岁)已确诊为新型冠状病毒感染的肺炎,曾于1月22日10:30在马市铺汽车站乘坐南充到渠县的客车。我县防控指挥部采取紧急措施寻找同行人,截止1月30日14时,已对以上紧急提示中乘坐从马市铺汽车站10:30发出的南充至渠县客车的11名我县乘客全部追踪到位,现已送至集中隔离医学观察点实施隔离医学观察。
特此通告
附件:蓬安县新型冠状病毒感染的肺炎防控工作指挥部紧急提示
渠县应对新型冠状病毒感染的肺炎防控指挥部
2020年1月30日


互联网+督察
渠县新闻
用户登录
还没有账号?
立即注册